Journal of Childhood Health and Education as a member of Preschool Children's Studies Association, co-published by Negah Institute for Social Research and Scientific Communication, is committed to apply double-blind peer reviewing process, based on the COPE’s Code of Conduct and Best Practices and ICMJE's Recommendations for the Conduct, Reporting, Editing and Publication of Scholarly Work in Medical Journals. You may find the journal’s Policies and Guidelines for Peer-reviewers, here.
Peer Review Process
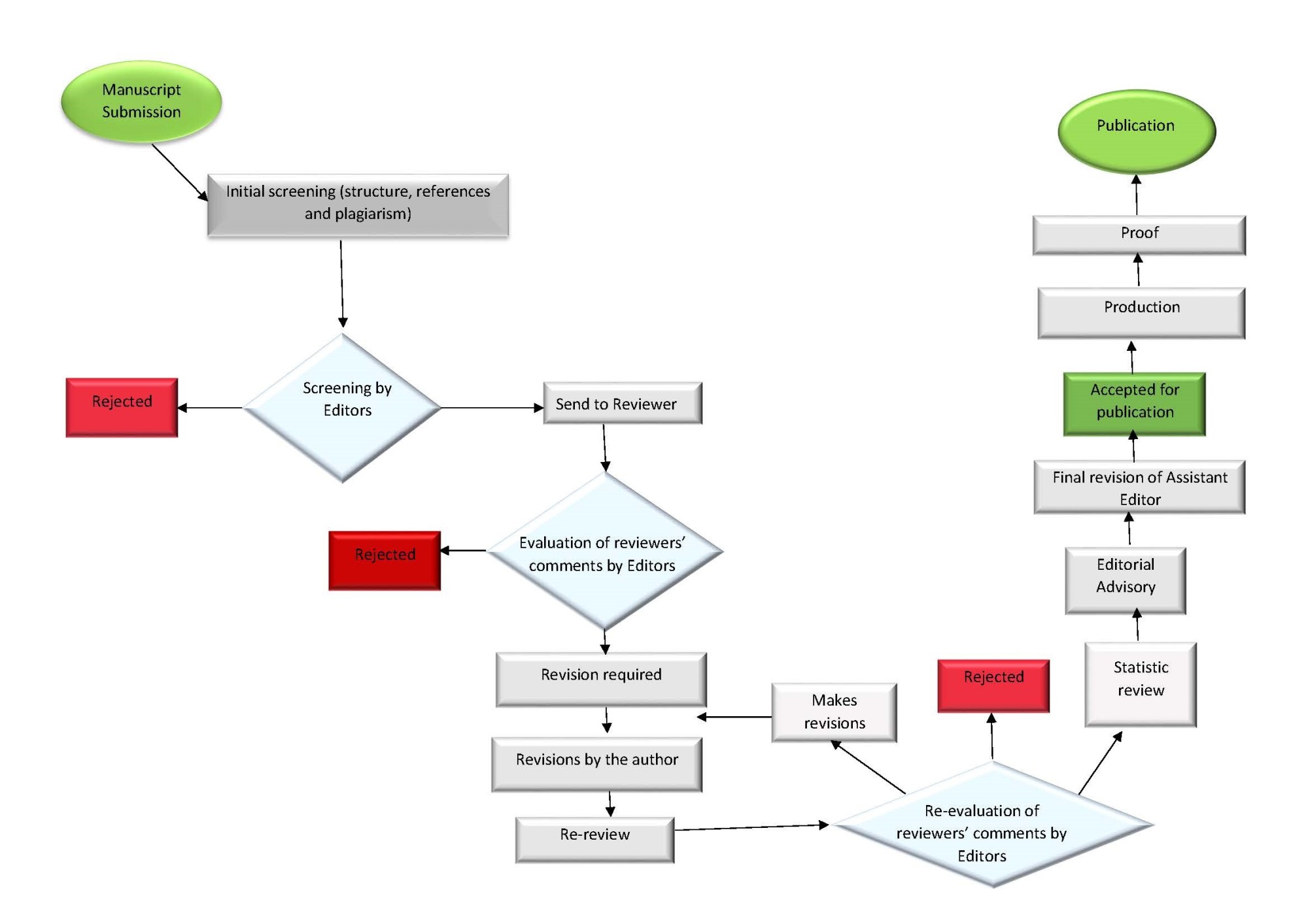
The decision to publish a paper is based on an editorial assessment and peer review. Initially all papers are assessed by an editorial committee consisting of two or more members of the editorial team. The prime purpose is to decide whether to send a paper for peer review and to give a rapid decision on those that are not.
Editorials and Letters may be accepted at this stage but in all other cases, the decision is to reject the paper or to send it for peer review. Papers which do not meet basic standards or are unlikely to be published irrespective of a positive peer review, for example because their novel contribution is insufficient or the relevance to the discipline is unclear, may be rejected at this point in order to avoid delays to authors who may wish to seek publication elsewhere. Occasionally a paper will be returned to the author with requests for revisions in order to assist the editors in deciding whether or not send it out for review. Authors can expect a decision from this stage of the review process within 1–2 weeks of submission.
Manuscripts going forward to the review process are reviewed by members of an international expert panel. All such papers will undergo a double blind peer review by two or more reviewers, under supervision of the journal section editor also the editor in chief. We take every reasonable step to ensure author identity is concealed during the review process but it is up to authors to ensure that their details of prior publications etc. do not reveal their identity. Authors who reveal their identity in the manuscript will be deemed to have declined anonymity and the review will be single blind (i.e. authors do not know reviewers' identities).
We aim to complete the review process within 4 weeks of the decision to review although occasionally delays do happen and authors should allow at least 6 weeks from submissions before contacting the journal. The Editor-in-Chief reserves the right to the final decision regarding acceptance. You may find the journal’s article reviewing procedure, here.
Reviewers Role
Reviewers are the main members contributing for the benefit of the journal being a peer reviewed (double-blind referee) journal they are insisted not to disclose their identity in any form.
A reviewer should immediately decline to review an article submitted if he/she feels that the article is technically unqualified or if the timely review cannot be done by him/her or if the article has a conflict of interest.
All submissions should be treated as confidential, editorial approval might be given for any outside person’s advice received.
No reviewer should pass on the article submitted to him/her for review to another reviewer in his own concern, it should be declined immediately.
Reviewers being the base of the whole quality process should ensure that the articles published should be of high quality and original work. He may inform the editor if he finds the article submitted to him for review is under consideration in any other publication to his/her knowledge.
There are no hard and fast rules to analysis an article, this can be done on case-to-case basis considering the worthiness, quality, and originality of the article submitted.
In general, cases the following may be checked in a review
Reviewer Score Sheet is seen by the editors only and the comments will be shared with the authors. You should also indicate if the manuscript requires its English grammar, punctuation or spelling to be corrected (there is a prompt for this).
You may find the journal’s article reviewing procedure, here.

Privacy and Confidentiality
(Prepared Based on ICMJE's Recommendations for the Conduct, Reporting, Editing and Publication of Scholarly Work in Medical Journals)
In Journal of Childhood Health and Education, manuscripts must be reviewed with due respect for authors’ confidentiality. In submitting their manuscripts for review, authors entrust editors with the results of their scientific work and creative effort, on which their reputation and career may depend. Authors’ rights may be violated by disclosure of the confidential details during review of their manuscript. Reviewers also have rights to confidentiality, which must be respected by the editor. Confidentiality may have to be breached if dishonesty or fraud is alleged but otherwise must be honored. Editors must not disclose information about manuscripts (including their receipt, content, status in the reviewing process, criticism by reviewers, or ultimate fate) to anyone other than the authors and reviewers. This includes requests to use the materials for legal proceedings.
Editors must make clear to their reviewers that manuscripts sent for review are privileged communications and are the private property of the authors. Therefore, reviewers and members of the editorial staff must respect the authors’ rights by not publicly discussing the authors’ work or appropriating their ideas before the manuscript is published. Reviewers must not be allowed to make copies of the manuscript for their files and must be prohibited from sharing it with others, except with the editor’s permission. Reviewers should return or destroy copies of manuscripts after submitting reviews. Editors should not keep copies of rejected manuscripts. Reviewer comments should not be published or otherwise publicized without permission of the reviewer, author, and editor.
COPE’s Guidelines & Flowcharts
Journal of Childhood Health and Education is committed to follow and apply guidelines and flowcharts of Committee on Publication Ethics in its reviewing and publishing process and issues. For more information, please click here.
International Standards for Authors and Editors
Journal of Childhood Health and Education is committed to follow and apply International Standards for Authors and Editors of Committee on Publication Ethics in designing and leading the Journal’s reviewing and publishing process and dealing with their issues. You may find the International Standards for Authors, here. Also, you may find the International Standards for Editors, here.
Conflict of Interest in Reviewing Process
Although we are applying double bind peer review, research sphere can be a small world. It means many reviewers may know the author out of familiarity with their work. You can certainly give a fair assessment of an article that is written by a friend or competitor, but: